gen z loves lowercase, but they’re losing their southern drawl
gen z loves lowercase, but they’re losing their southern drawl. meanwhile trump makes english the official language (sort of).
Good morning my dear philological friends,
Welcome to this week’s edition of Discovery Dispatch, a weekly roundup of the latest language-related news, research in linguistics, interesting reads from the week, and newest books and other media dealing with language and linguistics.
To kick things off this week, check out this incredible visualization of the history of writing systems (and their decipherers!), by Marco Giannini of Dataspoiler, a visual design firm (Instagram: @Dataspoiler).

Marco has an entire collection of fantastic linguistics visualizations that I’ll be sharing with you over the coming weeks, but if you’d like to explore those visualizations yourself, you can see Dataspoiler’s linguistics projects here, or browse the Instagram here.
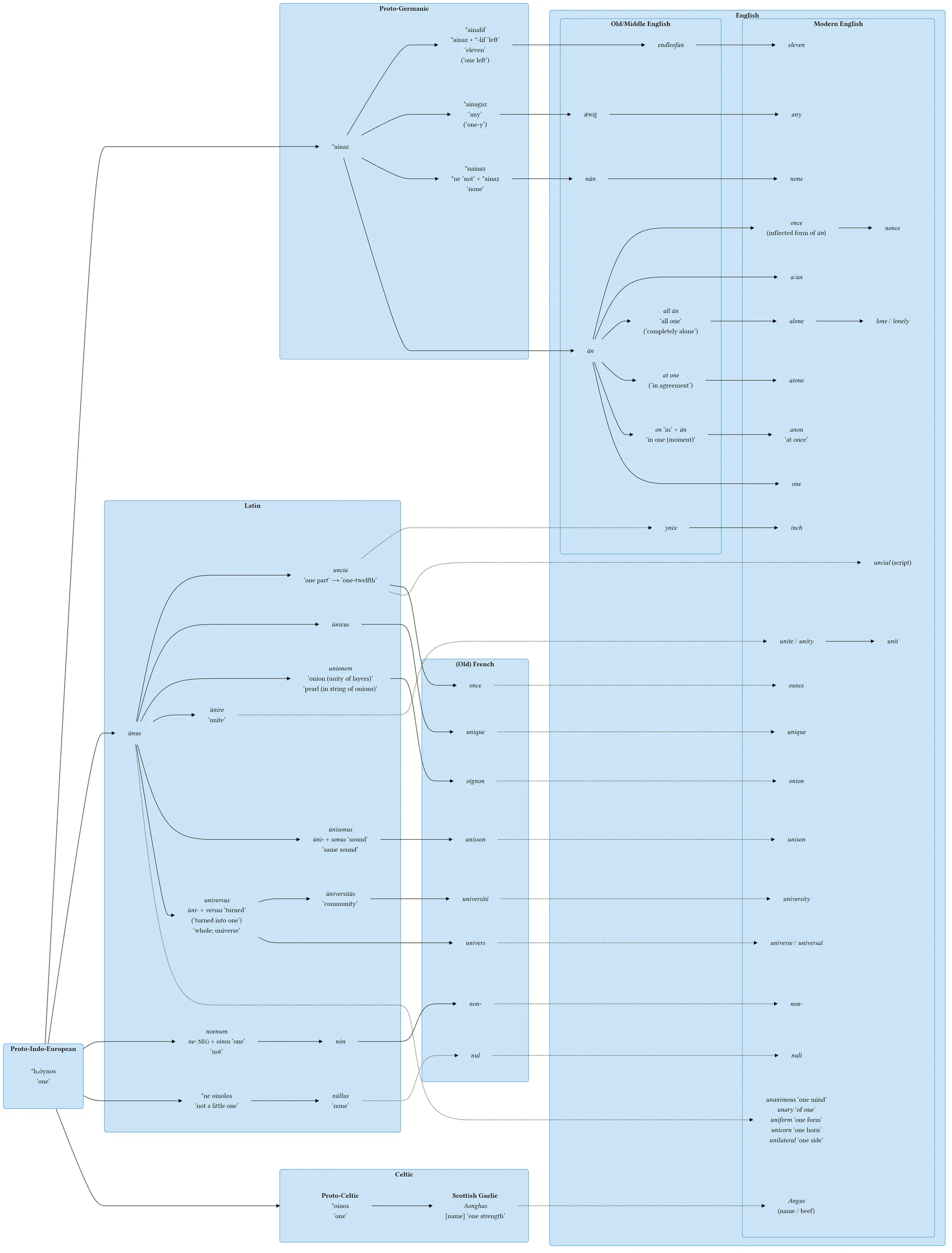
I mentioned last week that I’ve got a special issue of the newsletter in the works to thank you for getting this newsletter to 1,000 readers, and here’s a little preview:

Not only will I walk you through how each of these words developed, but we’ll talk about what causes languages to undergo parallel changes even hundreds or thousands of years after separating from each other! So watch for that in your inbox sometime soon (probably Tuesday).
🌟 Perks 🌟
📝 early access to chapters of my book, Universal: The diversity of language and the unity of the human mind
➕ bonus articles/videos
👀 early access to articles/videos
💝 support my mission to educate the public about the science and diversity of language!
Price: $5/month (USD)
You can also subscribe on Patreon or Substack if you prefer to use those platforms instead. You'll get all the same content and extras.
📋 Contents
🆕 New from Linguistic Discovery
📰 In the News
🗞️ Current Linguistics
📃 This Week’s Reads
📚 Books & Media
🗃️ Resources
🆕 New from Linguistic Discovery
This week's content from Linguistic Discovery.
Here’s some Q&A from this week!
A follower asked why some languages have so few sounds (as I interpret the question):
Do we understand why some langauges evolve to be so phonetically "limited"
— Jamie Watts (@RadicalWokeist) March 2, 2025
One hypothesis is the Serial Founder Effect, where the farther languages spread from their point of origin, the less diverse they are due to successive population bottlenecks. This is seemingly why there are fewer dialects of English in North America than there are in England where dialects are densely clustered, for example.
Similarly, the farther language has spread from its African homeland, the fewer sounds (phonemes) a language tends to have. The Serial Founder Effect is hypothesized to explain this pattern.

This map shows the likely location of a single language origin under a founder effect model of phonemic diversity (controlling for population size) inferred from the mean diversity across language families. Lighter shading implies a stronger inverse relationship between phonemic diversity and distance from the origin and better fit of the model. The most likely region of origin is the area of lightest shading outlined in bold. From Atkinson (2011).
It’s an enticing idea, but other prominent historical linguists have rejected the hypothesis, it’s difficult to prove, and of course there are plenty of counterexamples.
You can read more about the Serial Founder hypothesis in the original research article:
- Phonemic diversity supports a serial founder effect model of language expansion from Africa (Science)
You can read an incisive criticism of the hypothesis here:
- Rejection of a serial founder effects model of genetic and linguistic coevolution (Proceedings of the Royal Society B)
Another follower asks:
How can a glottal stop be considered a consonant? You’re not using your tongue or lips to make one.

A consonant is defined as a speech sound that involves complete or partial closure of the vocal tract. It doesn’t matter whether that closure happens using the teeth, lips, tongue, or glottis.
There are three sounds in the world's languages that don't require the tongue or lips to produce: [h, ɦ, ʔ]. They're produced solely using different configurations of the glottis.
- [h] is a voiceless glottal fricative, made by constricting the flow of air through the glottis. It’s the first sound in happy (for most but not all speakers of English).
- [ɦ] is a voiced glottal fricative, made the same way as [h] but while vibrating one’s vocal folds. English doesn’t really have this sound, but some Australian English speakers will pronounce /h/ as [ɦ] when it’s between vowels, such as in the word behind.
- [ʔ] is a glottal stop, made by briefly closing the glottis entirely. This isn’t a distinct consonant sound in English, but many speakers will pronounce /t/ as [ʔ] in certain environments. This is common in Cockney, for example.
You can listen to each of these sounds here:

If you’d like to learn more about the sounds of the world’s languages, here’s the classic textbook on the topic:

📰 In the News
Language and linguistics in the news.
Trump issued an executive order this week declaring English the official language of the U.S.—sort of.
While this is the first time in its history that the U.S. has had an official language at the federal level, the executive order imposes no requirements on private organizations, individuals, or even departments within the executive branch to use English. All it really does is repeal an executive order issued in 2000 under Clinton that requires federal agencies to provide access to services in languages on the than English. So federal agencies are no longer required to provide services in other languages, but the order explicitly states that they may continue to do so if they deem it appropriate. Given that Clinton’s executive order was passed as an attempt to align federal procedures with the anti-discrimination requirements of the Civil Rights Act, Trump’s executive order may soon be challenged in court. Individual states have attempted to pass more restrictive English Only laws in the past, but these have been consistently struck down by courts for being in violation of the Civil Rights Act. But Trump’s order is not so restrictive, so we’ll see what happens.
That’s all I’ll say about the order for now, but I’ve got another article in the works talking about the linguistics of official language policies in more depth, so keep an eye out for that. In the meantime, here’s some of the various reporting and opinions on Trump’s order:
- There’s a reason the United States hasn’t had an official language (Washington Post)



And here’s the order itself:

🗞️ Current Linguistics
Recently published research in linguistics.
Research at the University of Georgia and Georgia Tech suggest that the Southern accent is disappearing 😢 This research is actually from 2023 (original study here), but this was a good write-up of it.

📃 This Week’s Reads
Interesting articles I've come across this week.
gen Z loves lowercase:

what’s fun about this is that lowercase letters didn’t always exist. characters in ancient scripts were always written in the same way, in capitals. it wasn’t until the widespread adoption of handwritten documents (as opposed to inscriptions) that the faster, lowercase/miniscule forms developed. now we’re seeing the completion of the shift from uppercase/majuscule to lowercase/miniscule! why bother with those tired old slow capital letters at all?!
The Duolingo blog has a quick explainer on some of the largest language families:

📚 Books & Media
New (and old) books and media touching on language and linguistics.
Fellow online language educator and friend Jess Zafarris (Bluesky | Instagram | Threads | TikTok) has a new book coming out! Useless etymology: Offbeat word origins for curious mind (Amazon | Bookshop):

Jess is a brilliant writer, and both her enthusiasm for etymology and her love of language shines on every page of her previous book, Words from hell (Amazon | Bookshop), so I have no doubt this book will be just as good if not better. The publisher, Chambers Words, is kindly sending me a review copy, so expect a review from me in the coming months!
Here’s the book description from the press release:
Did you know that an "astronaut" is literally a "star sailor," that a thesaurus is, in fact, a "treasure trove" of words, and that someone who is "sinister" is actually just "left-handed"?
Have you ever wondered why English isn't considered a Romance language if 60% of our words are Latin-derived?
Did Shakespeare really invent 1,700 words, and if not, why the heck do we say that he did?
Why is the English language stuffed with so many synonyms?
Let's be real: English can seem pretty bonkers. And, well, sometimes it is. But through thorough thought and a pinch of curiosity, method can be found within the madness of our modern tongue-even within the disparate pronunciation of the words "through," "thorough," and "thought."
Derived from Germanic, Romance, Hellenic, Semitic, African and Native American languages, English contains multitudes. It has been (and continues to be) transformed by war and conquest, art and literature, science and technology, love and hate, wit and whim.
Useless Etymology takes readers on a time-traveling adventure to unlock the beauty, wonder, and absurdity within our everyday words, how they came to be, and the unexpected ways their origins weave a global, cross-cultural labyrinth of meaning.
Filled with fun facts and delightful discoveries, this is an enlightening read for anyone who wants to know more about why the English language works the way that it does.
Jess is also the author of Words from hell: Unearthing the darkest secrets of English etymology (Amazon | Bookshop) and Once upon a word: A word-origin dictionary for kids (Amazon | Bookshop).
🗃️ Resources
Maps, databases, lists, etc. on language and linguistics.

I’m a member of the Association for Linguistic Typology, which is an academic society dedicated to the study of linguistic diversity and the patterns we see across different languages, as well as why those patterns exist. They publish the journal Linguistic Typology and host a biannual conference, but they also curate an awesome database called Grammar Watch, which is a collection of open access grammatical descriptions of the world’s languages.
That’s all for this week! Thank you for taking the time out of your busy weeks to nerd out about language with me, and don’t hesitate to send me feedback on how you’re enjoying the newsletter so far or what could be improved!
loquaciously yours,
Danny
🌟 Perks 🌟
📝 early access to chapters of my book, Universal: The diversity of language and the unity of the human mind
➕ bonus articles/videos
👀 early access to articles/videos
💝 support my mission to educate the public about the science and diversity of language!
Price: $5/month (USD)
You can also subscribe on Patreon or Substack if you prefer to use those platforms instead. You'll get all the same content and extras.
If you'd like to support Linguistic Discovery, purchasing through these links is a great way to do so! I greatly appreciate your support!
Check out my entire Amazon storefront here.





